2022年学位授予点建设年度报告

来源:beat365平台官方网站 时间:2023-02-10 点击数:


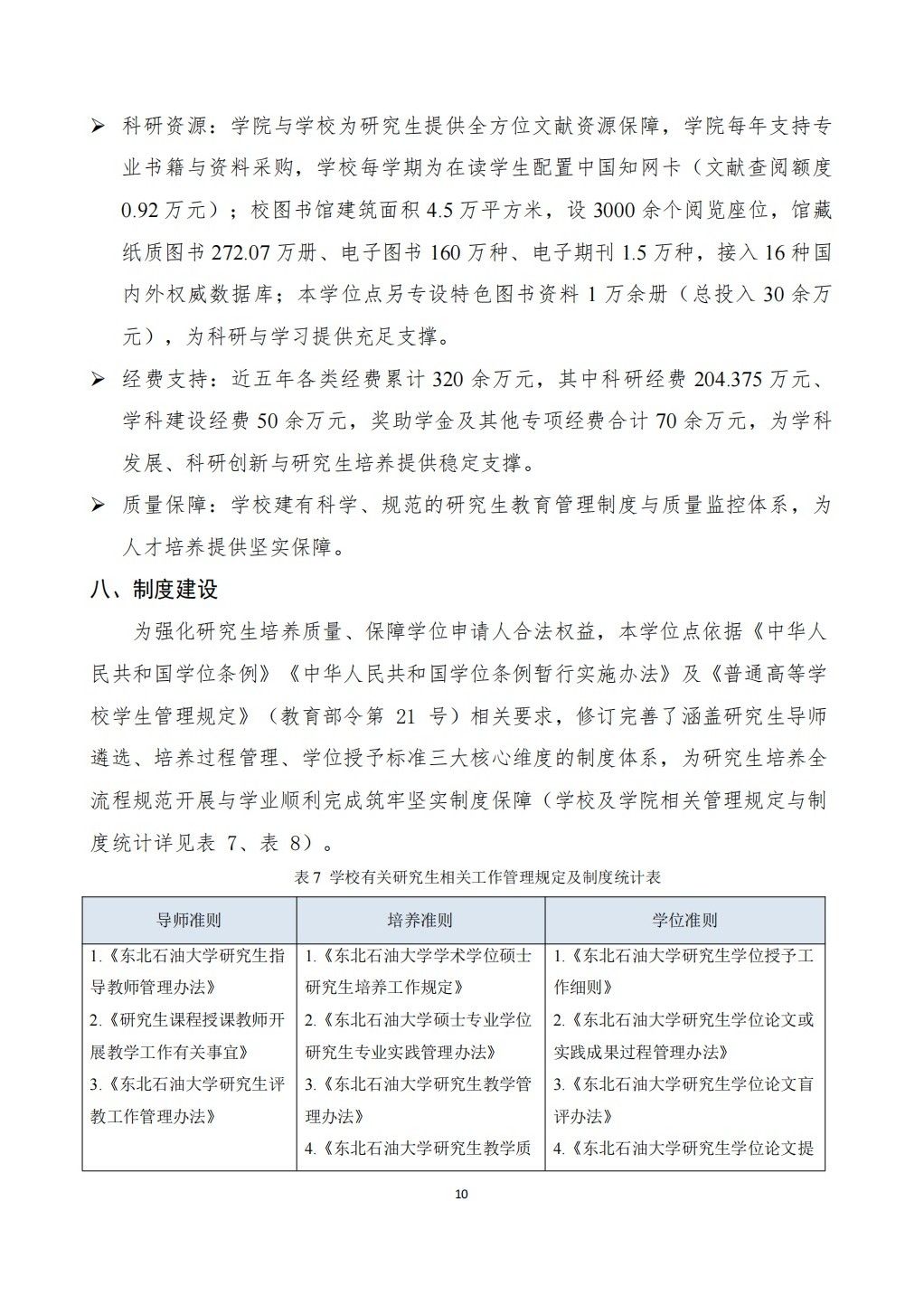
地址:黑龙江省大庆市高新技术产业开发区学府街99号 邮政编码:163318 电话:0459-6503476 传 真: 邮 箱:sxx10@163.com   beat·365(中国) - 官方网站